Die ElCom
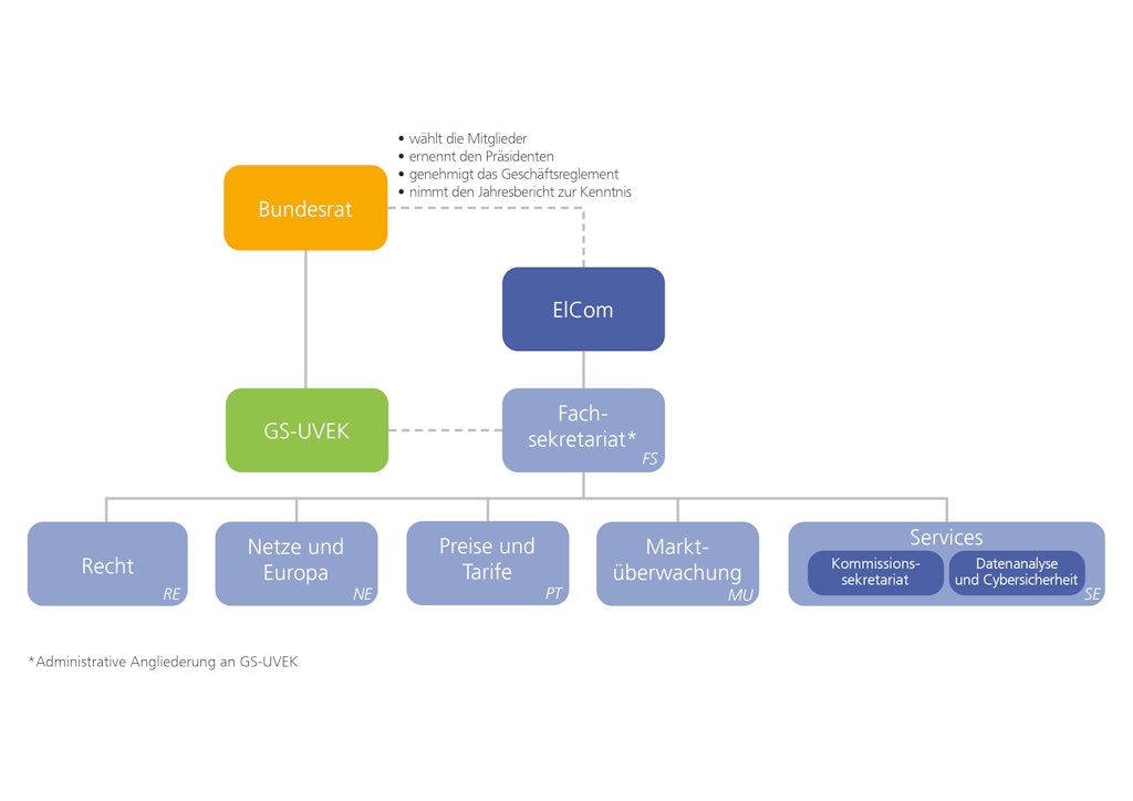
Die ElCom setzt sich aus fünf bis sieben unabhängigen, vom Bundesrat gewählten Kommissionsmitgliedern sowie dem Fachsekretariat zusammen. Die ElCom untersteht keinen Weisungen des Bundesrates und ist von den Verwaltungsbehörden unabhängig.
Die ElCom auf einen Blick 2024
Die Kommission hat ein Reglement über ihre Organisation und Geschäftsführung erlassen:
Geschäftsreglement vom 21. November 2007 der Elektrizitätskommission
Unabhängigkeit
Die vom Bundesrat gewählten Mitglieder der ElCom sind Sachverständige aus verschiedenen Fachgebieten. Sie arbeiten in einem Teilzeitpensum für die ElCom und können daneben weitere berufliche Tätigkeiten ausüben. Jedoch dürfen sie keinen juristischen Personen angehören, die Tätigkeiten in der Elektrizitätswirtschaft ausüben und keine Dienstleistungen für solche juristische Personen vornehmen.
Aufgaben
Die ElCom ist die unabhängige staatliche Regulierungsbehörde im Elektrizitätsbereich. Sie überwacht die Einhaltung des Stromversorgungsgesetzes, trifft die dazu nötigen Entscheide und erlässt Verfügungen. Sie beaufsichtigt die Strompreise und -tarife und entscheidet bei Differenzen in Bezug auf den Netzzugang. Die ElCom überwacht zudem die Versorgungssicherheit im Strombereich und regelt Fragen zum internationalen Stromtransport und -handel.
Kommission
Die ElCom besteht aus fünf bis sieben Kommissionsmitgliedern, die vom Bundesrat gewählt werden. Die Kommissionsmitglieder sind von der Elektrizitätswirtschaft unabhängig und üben ihre Tätigkeit im Nebenerwerb aus. Die Kommission tagt im Durchschnitt einmal monatlich.
Fachsekretariat
Das Fachsekretariat unterstützt die Kommission fachlich und technisch, bereitet die Entscheide der Kommission vor und setzt diese um. Es leitet die verwaltungsrechtlichen Verfahren und führt die erforderlichen Abklärungen durch. Das Fachsekretariat ist administrativ dem GS-UVEK angegliedert, untersteht jedoch ausschliesslich den Weisungen der Kommission.
Offene Stellen
Wollen Sie Ihre Energie bei uns einsetzen? Die ElCom bietet hochqualifizierte Stellen für Juristen, Ökonomen, Ingenieure und kaufmännisches Personal.
Häufige Fragen
Hier finden Sie Antworten auf die häufigsten Fragen zu Themen der ElCom.
Kontakt
Sie haben verschiedene Möglichkeiten, mit der ElCom in Kontakt zu treten.
